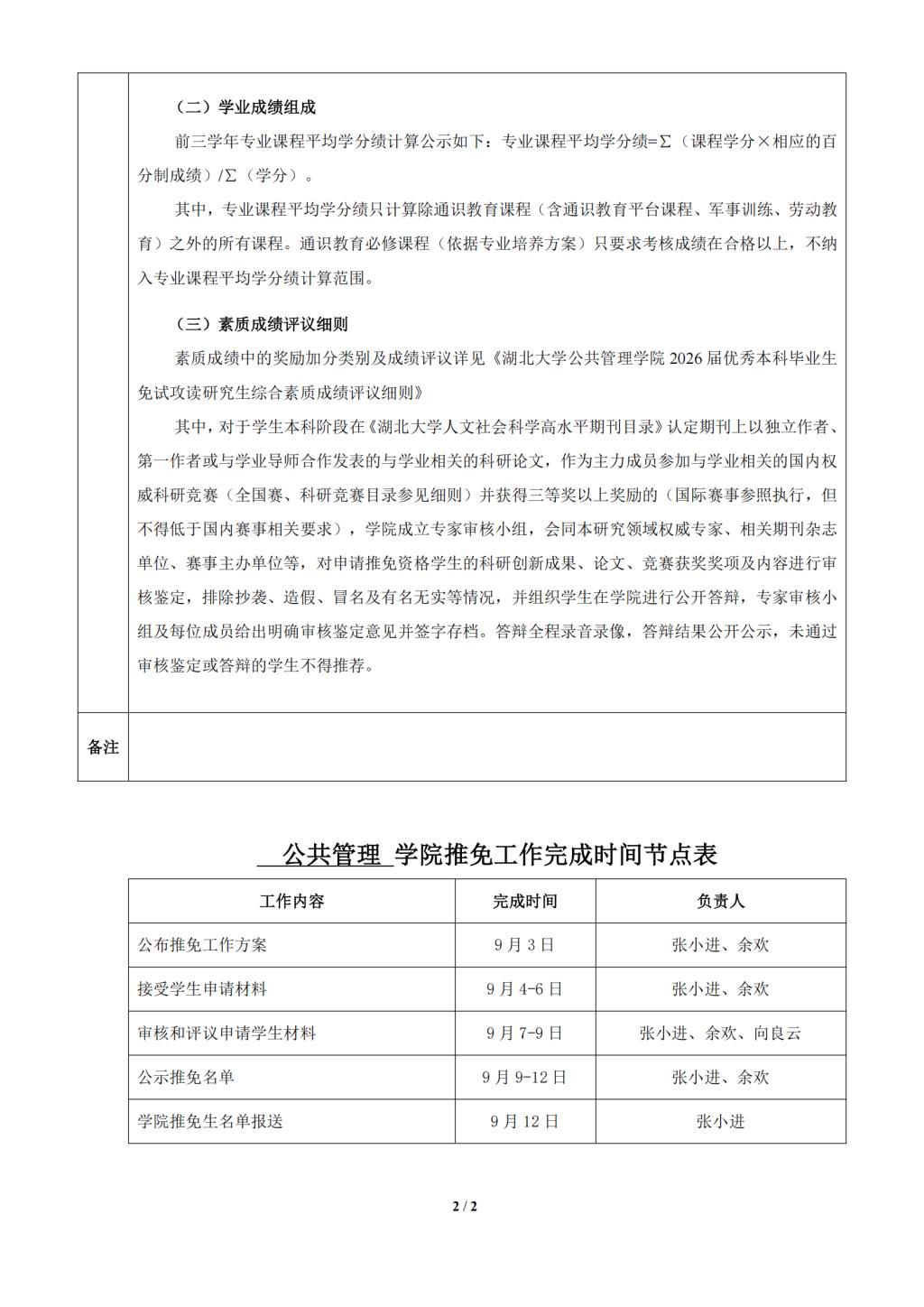
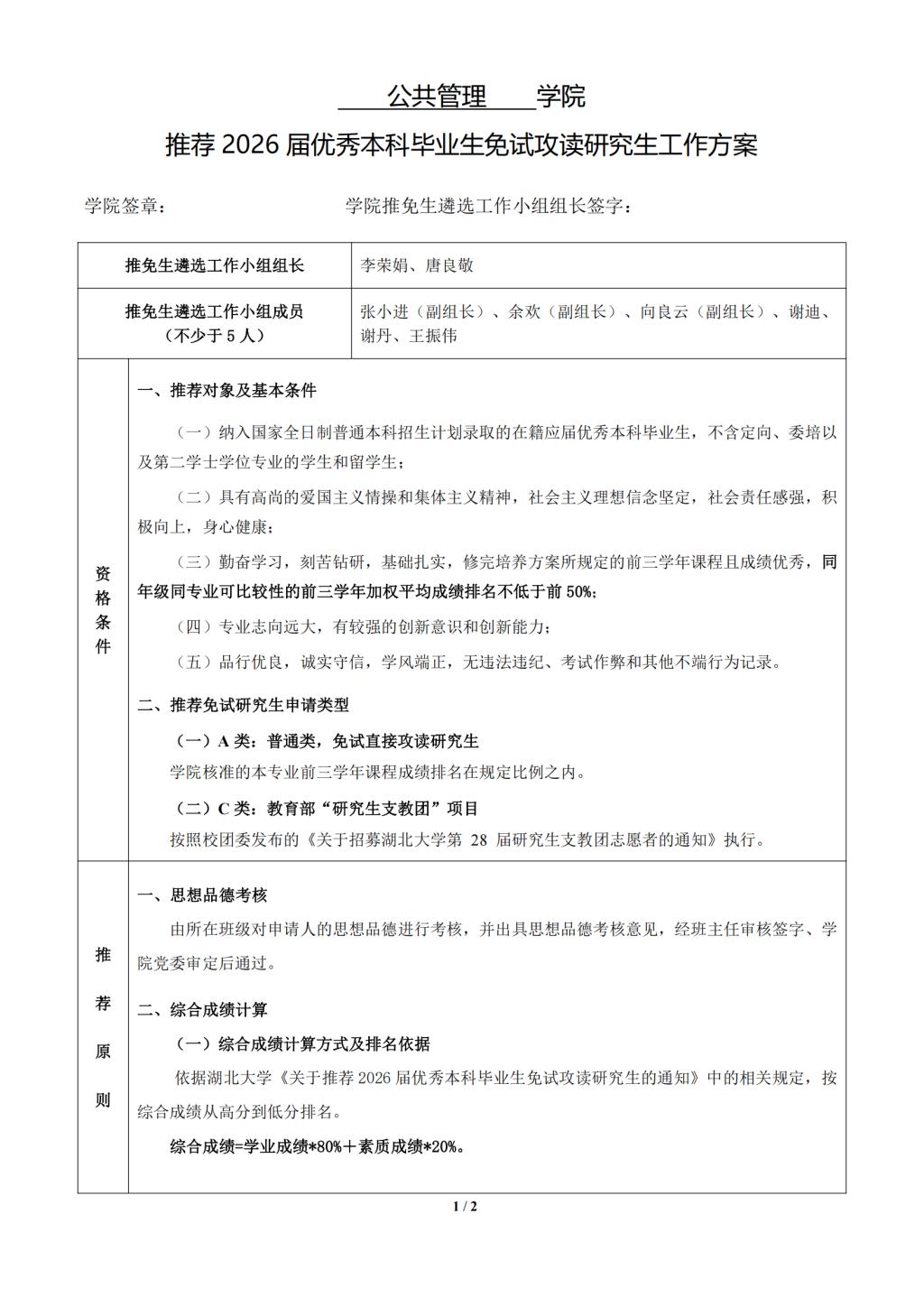
伟德国际VICTOR1946推荐2026届优秀本科毕业生免试攻读研究生工作方案 来源:伟德国际VICTOR1946发布时间:2025年09月03日 附件【伟德国际VICTOR1946推荐2026届优秀本科毕业生免试攻读研究生综合素质成绩评议细则.docx】已下载次 附件【附件 思想品德考核鉴定表.docx】已下载次 附件【附件1 伟德bv1946官网优秀应届本科毕业生推荐免试攻读研究生报名申请表.doc】已下载次 附件【附件2 伟德bv1946官网员工申请推荐免试攻读研究生承诺书.doc】已下载次